Ah, Google – font of all knowledge, knower of facts, provider of links and images and wisdom. Give us the vision to see beyond the 2D, into the third dimension!
I’ve had a bit of a play with 3D modelling before – bits of Blender and Anim8or. I managed a few wee things, but I would always just about get the hang of it before having to get back to proper work, and then I’d forget it all. Google SketchUp is free 3D modelling software that’s so, so easy to get the hang of, and my dumb brain seems to be able to retain it. Huzzah!
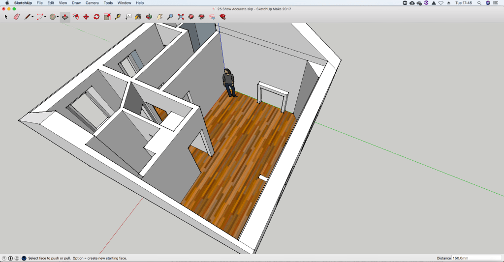
When I moved into the house, one of my first fun projects was measuring the house and rebuilding it in 3D. The main floor is as accurate as possible. The one key assumption I wonder about is that there are right angles, really anywhere…! Who knows? It’s probably right down to a centimetre or two, though, which is enough for my purposes!
It’s great to be able to see where things really sit – for example, the offset between the top right room (the loftbed/spare room/dining room/office) and the bathroom (in the middle) isn’t immediately obvious in real life. More importantly, it’s actually not apparent on any plans I have for the house, which is weird!
You can also move around and get a feel for what rooms are like inside, and get a feel for potential vistas, at least within reason.
You might note some details aren’t there – things like the ladder, the front door, lower floor, ceilings. They don’t really affect my planning in great detail, so it’s of no benefit to do it. They do exist though 😉
The really fun thing about SketchUp, particularly compared to some of the other things I’ve played with, it how easy it is to modify a model. Select a wall, push it and boom, gone!
Suddenly it becomes so, so easy to play with space! Over the past 6 years I’ve played with many, many options. I’ve build stairs, taken down walls, moved doors, added spirals, taken our bites…all the things! Every space has been a kitchen at some point. There’s also a great furniture store to play with too – perhaps more of those in the future.
Of course, stairs are the real rate-limiting factor to the loft being a ‘real’ room, and the thing I always knew made the house a 3D puzzle. Where do they go? Where is there height? What room do I compromise? Straight or spiral? I’ll be sharing some of my attempted schemes here over the course of the blog, so it’ll be interesting to see which ones you like, love, and hate!







